我部拟将“既有建筑绿色改造关键技术研究与应用”等10个项目作为国家科学技术进步奖提名项目。按照国家奖励办要求,现将提名项目的相关信息(见附件)进行公示,公示时间7天。
任何单位或个人如对公示项目持有异议,均可在公示期内以书面形式实名向我部标准定额司提出,并提供必要的证明材料。
联系人:标准定额司 姚秋实 010-58934022
附件:
1.既有建筑绿色改造关键技术研究与应用项目公示材料
2.可再生能源建筑供热供冷关键技术及规模化应用项目公示材料
3.城市生态基础设施规划建设关键技术及应用项目公示材料
4.饮用水监测技术体系构建及应用项目公示材料
5.京津冀城乡空间发展协同优化为代表的人居科学理论应用及技术创新项目公示材料
6.基于全生命周期管理的管线综合信息平台建设项目公示材料
7.大型复杂高层建筑组合结构高效抗震体系及关键技术项目公示材料
8.三高三低绿色混凝土的研发与应用技术项目公示材料
9.地铁人防工程专用防护设备研制与应用项目公示材料
10.生活垃圾清洁焚烧技术装备与标准体系研究项目公示材料
中华人民共和国住房和城乡建设部标准定额司
2019年12月31日
附件1 既有建筑绿色改造关键技术研究与应用项目公示材料



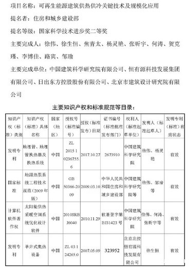
附件2 可再生能源建筑供热供冷关键技术及规模化应用项目公示材料

附件3 城市生态基础设施规划建设关键技术及应用项目公示材料


附件4 饮用水监测技术体系构建及应用项目公示材料



附件5 京津冀城乡空间发展协同优化为代表的人居科学理论应用及技术创新项目公示材料p
附件6 基于全生命周期管理的管线综合信息平台建设项目公示材料


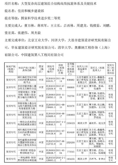
附件7 大型复杂高层建筑组合结构高效抗震体系及关键技术项目公示材料
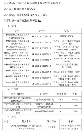
附件8 三高三低绿色混凝土的研发与应用技术项目公示材料




附件9 地铁人防工程专用防护设备研制与应用项目公示材料

附件10 生活垃圾清洁焚烧技术装备与标准体系研究项目公示材料








