导读
厌氧氨氧化(anammox)介导的微生物脱氮具有成本效益,但在常规污水处理厂中累积缓慢生长的厌氧氨氧化菌十分费时。接种富含厌氧氨氧化微生物的污泥颗粒是快速建立复杂微生物氮转化网络的有效方式。本文应用宏基因组学和宏转录组学的方法研究了3个代表部分硝化-厌氧氨氧化(PNA)和硝化-反硝化除氮工艺的污水处理厂接种外源anammox颗粒后的微生物脱氮效果。结果表明,在不同的污水处理厂中,不同的活性组协同工作以实现有效的脱氮。证实了通过直接接种外源anammox污泥颗粒在富氨体系中应用anammox的可行性,并从理化和组学两个角度加深了人们对厌氧氨氧化驱动的污水处理脱氮过程中微生物氮循环的理解。
论文ID 原名:Complex microbial nitrogen-cycling networks in three distinct anammox-inoculated wastewater treatment systems 期刊:Water Research IF:7.913 发表时间:2019年9月 通讯作者:顾继东,李猛 通讯作者单位:香港大学生命科学院,深圳大学高等研究院 实验设计
本文以台湾新北市八里区(BL)和林口区(LK)及台中文山(WS)三个不同工艺的污水处理厂接种外源氨氧化铵污泥颗粒处理为对象,采集了经过5年稳定运行后的活性污泥样本并接种到改良的氨氧化微生物培养基中进行分批培养,此外基于15NO3-同位素测定厌氧氨氧化和反硝化速率。对活性污泥样本土壤进行DNA及RNA提取,利用高通量测序技术对土壤微生物群落进行宏基因组及宏转录组测序。通过对功能基因进行注释及定量其相对丰度来研究氮转化过程与功能基因及转录产物的相关信息,进一步明确废水处理系统中复杂的微生物氮转化网络。

结果
1厌氧氨氧化污水处理体系的建立及其脱氮性能
BL和WS是处理垃圾渗滤液的富氨污水处理厂;LK是氨氮浓度相对较低的市政污水处理厂,分别测量三个处理厂的进出水中铵、硝、BOD、COD等指标,得到污水处理厂的基本脱氮能力。在接种厌氧氨氧化污泥颗粒六个月后,在曝气池中形成了大的厌氧氨氧化颗粒并检测到厌氧氨氧化细菌的存在。基于15NO3-同位素素测定厌氧氨氧化和反硝化速率,结果表明:厌氧氨氧化是BL中产生氮气的主要过程,在BL中不能检测到反硝化活性。相反,反硝化作用是LK和WS的主要氮气生成过程,同时,在WS中可以检测到厌氧氨氧化过程。此外,三种稀释5倍的活性污泥样品在三天内均可以完全氧化1毫摩尔氨。经过一天的培养(图1b),在BL(近0.6mM)中积累了大量的亚硝酸盐,这可能是由于AOB和NOB的丰度极不平衡造成的结果。

图1 基于15NO3-同位素测定BL, LK, WS三个污水处理厂活性污泥的脱氮及氨氧化效率。
2 基因组重建
从BL、LK和WS收集的三个活性污泥样本上进行宏基因组和宏转录组测序,共产生了14.8亿条序列和10.6亿条序列,从头组装并进行binning共得到905个MAGs,其中196个是完整性大于80%,污染度小于10%的近完整MAGs。大部分为细菌,只有四株为古菌,分属奇古菌门和广古菌门。
3 氮循环相关基因的丰度与转录本
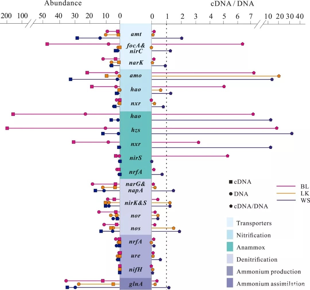
氨的消耗过程包括硝化作用(amo、hao和nxr)、反硝化作用(narG、nirK&S、norB&Z和nos)、厌氧氨氧化(hzs、hao和nxr)和氨同化作用(glnA)。这些氮转化过程相关的基因丰度和转录水平都很高。而氨的生产过程,包括固氮(nifH)、硝酸盐异化还原成铵(nrf)和尿素分解(ure),相关基因水平相对较低。此外amo和hao基因的高度表达使得氨能够快速的被氧化消耗掉,在BL和WS中,hzs, hao 和nxr高度表达,表明厌氧氨氧化菌在积极参与脱氮过程。相比另外两个处理厂样本,发现在WS中,更多的基因参与表达,这反映了更为多样微生物参与到了氮素转化和去除过程。氨氮浓度相对较低的LK市政污水处理厂中氮转化相关的功能基因和转录水平均低于另外两个富氨样本。

图2 氮转化过程功能基因丰度及转录水平对比分析。
4 脱氮相关微生物及复杂的微生物氮转化网络
硝化作用通过提供氮底物在脱氮过程中起着关键作用。在BL中,Nitrosomonas(BL36和BL56)是主要的氨氧化细菌(AOB),具有功能基因(amo和hao)较高的转录产物。Nitrospira(BL254)是BL中特有的亚硝酸盐氧化细菌(NOB),但未在其中检测到nxr三个亚基的转录产物。在LK中,Nitrosomonas是优势AOB,但未检测到典型NOB。值得注意的是,在WS中检测到全程硝化菌Nitrospira (WS1 10, WS238)。反硝化是一个呼吸过程,在这个过程中硝酸盐被逐步还原为氮气,硝酸盐还原酶(Nar)、亚硝酸盐还原酶(nirK/S)、一氧化氮还原酶(Nor)和氧化亚氮还原酶(Nos)是关键的反硝化酶。
厌氧氨氧化菌MAGs仅从处理垃圾渗滤液的富氨污水处理厂BL和WS中回收,说明厌氧氨氧化菌对底物的选择性很强。在BL中检测到Ca. Brocadia (BL1)和Ca. Kuenenia (BL10),在WS中检测到Ca. Brocadia (ws118),与之前研究一致,这些菌株均过量表达,hao和hzs,Ca. Brocadia是主要的厌氧氨氧化微生物。

图3构建微生物氮循环网络(a)氮循环过程示意,线条的粗细代表基因转录水平,不同的颜色代表氮转化不同过程。(b)圆圈的大小代表MAGs、转录产物及功能基因转录本的丰度差异。
4 厌氧氨氧化菌亚硝酸盐还原酶和Hao-like蛋白
从BL和W3中得到三个厌氧氨氧化细菌MAGs(BL1、BL10和WS118),命名为“Ca Brocadia sp. BL1”、“Ca Kuenenia stuttgartiensis genome BL10”和“Ca. Brocadia sp.WS118”。在BL1中未发现形成亚硝酸盐还原酶(nirS或nirK),但在WS118中发现了一个非常弱的nirS转录本。仅在两株Ca Brocadia中发现了一个形成铵的硝酸盐异化还原酶基因簇(nrf),但Nrf酶在anammox代谢中的作用尚不清楚。

图4 三种厌氧氨氧化菌MAGs中潜在的氮转化过程(a)氮转化模型(b)功能基因的转录丰度。红色条代表基因组丰度,深黄色条代表基因转录水平。
讨论
本文应用宏基因组学的方法研究了不同工艺的污水处理厂接种外源anammox颗粒后的微生物脱氮,通过结合转录组和基于N-15的同位素标记得到证实。结果表明在BL处理厂中,部分氨在氨氧化细菌Nitrosomonas的作用下被氧化,亚硝酸盐和残余的氨被厌氧氨氧化菌Ca. Brocadia和Ca. Kuenenia转化为氮气。在WS处理厂中,氨氧化古菌Thaumarchaeota高于氨氧化细菌Nitrosomonas。在LK富含有机碳的硝化反硝化污水系统中,全程硝化菌Nitrospira是主要的硝化微生物。在不同的污水处理厂中,不同的活性组协同工作以实现有效的脱氮。
评论
本研究通过宏基因组、转录组及N-15同位素标记技术,明确了不同底物环境下,污水处理厂中氮转化过程的微生物机制及其在脱氮过程中发挥的重要作用。这些结果可以为人为在富氨体系下接种厌氧氨氧化污泥颗粒,建立厌氧氨氧化过程以及实现短程脱氮提供思路,并增强对其潜在微生物机制的理解,对于指导污水处理生产有重要参考意义。



